Thursday February 2026

হটলাইন

সেবা এবং ধাপ

নং শিরোনাম সেবার ধাপ কার্যকলাপ
  
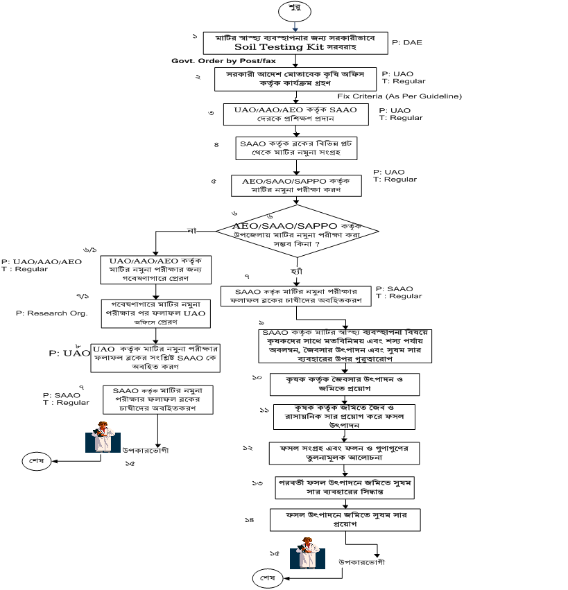
মাটির স্বাস্হ্য সংরক্ষণ দেখুন
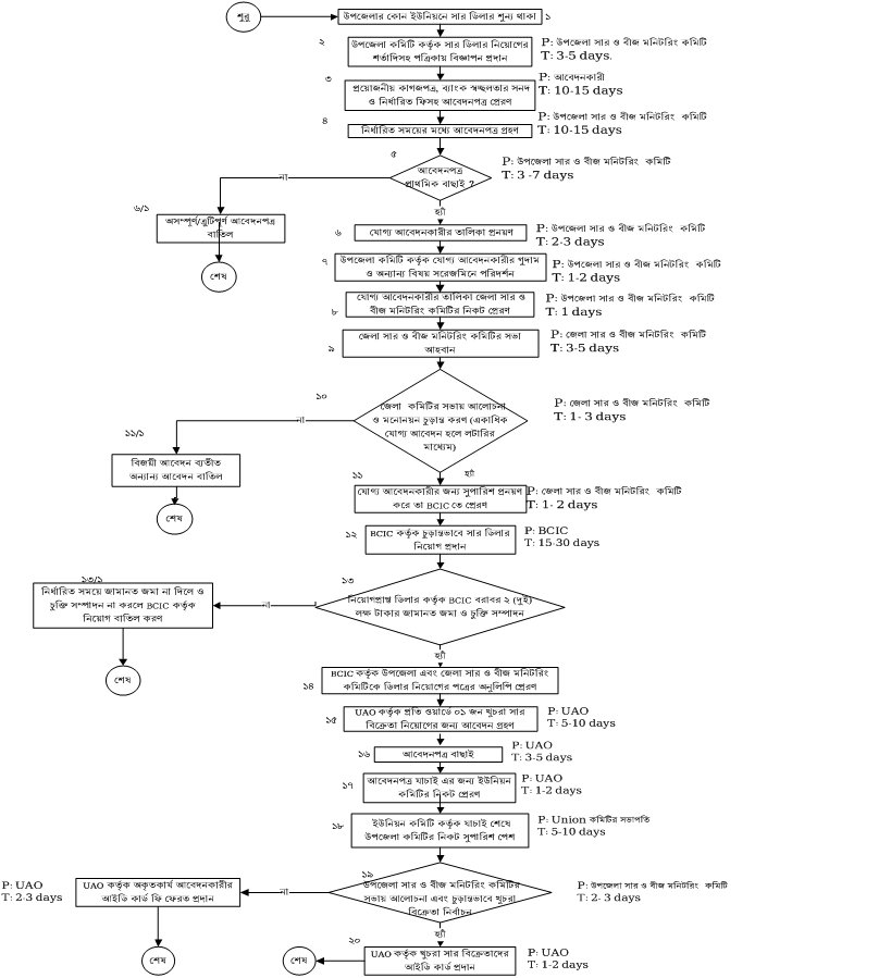
সার ডিলার ও খুচরা সার বিক্রেতা নিয়োগ দেখুন
সমন্বিত বালাই ব্যবস্হাপনা দেখুন
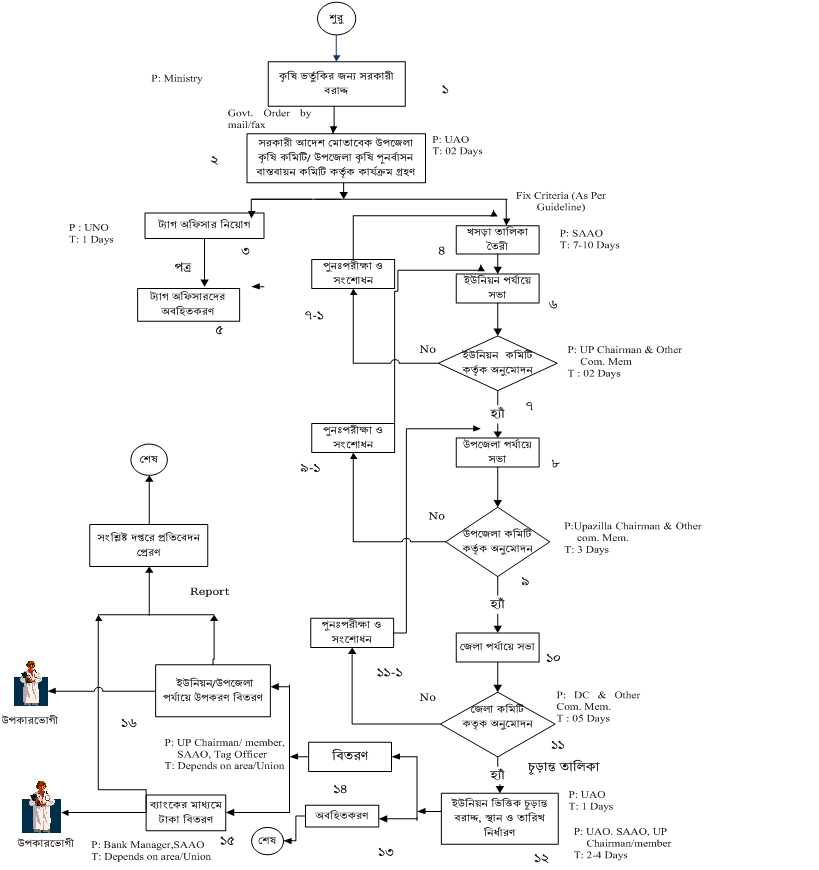
কৃষিতে ভর্তুকি ও উৎপাদনে সহায়তা প্রদান দেখুন
জেলা পর্যায়ে প্রশিক্ষণ দেখুন
বালাই নাশকের খুচরা ও পাইকারী বিক্রেতার লাইসেন্স প্রদান দেখুন
কৃষি তথ্য ও যোগাযোগ প্রযুক্তি সহায়তা দেখুন
মান সম্মত বীজ উৎপাদনে সহায়তা করার প্রসেস ম্যাপ দেখুন
দেখছেন ১ থেকে ৮ পর্যন্ত, মোট ৮ এন্ট্রি

এক্সেসিবিলিটি

স্ক্রিন রিডার ডাউনলোড করুন